Note
Go to the end to download the full example code
Curve fitting: temperature as a function of month of the year¶
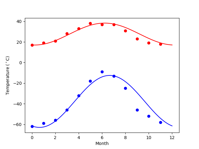
We have the min and max temperatures in Alaska for each months of the year. We would like to find a function to describe this yearly evolution.
For this, we will fit a periodic function.
The data¶
import numpy as np
temp_max = np.array([17, 19, 21, 28, 33, 38, 37, 37, 31, 23, 19, 18])
temp_min = np.array([-62, -59, -56, -46, -32, -18, -9, -13, -25, -46, -52, -58])
import matplotlib.pyplot as plt
months = np.arange(12)
plt.plot(months, temp_max, 'ro')
plt.plot(months, temp_min, 'bo')
plt.xlabel('Month')
plt.ylabel('Min and max temperature')

Text(35.472222222222214, 0.5, 'Min and max temperature')
Fitting it to a periodic function¶
import scipy as sp
def yearly_temps(times, avg, ampl, time_offset):
return (avg
+ ampl * np.cos((times + time_offset) * 2 * np.pi / times.max()))
res_max, cov_max = sp.optimize.curve_fit(yearly_temps, months,
temp_max, [20, 10, 0])
res_min, cov_min = sp.optimize.curve_fit(yearly_temps, months,
temp_min, [-40, 20, 0])
Plotting the fit¶
days = np.linspace(0, 12, num=365)
plt.figure()
plt.plot(months, temp_max, 'ro')
plt.plot(days, yearly_temps(days, *res_max), 'r-')
plt.plot(months, temp_min, 'bo')
plt.plot(days, yearly_temps(days, *res_min), 'b-')
plt.xlabel('Month')
plt.ylabel(r'Temperature ($^\circ$C)')
plt.show()

Total running time of the script: ( 0 minutes 0.100 seconds)